产品中心
倍谙基已针对不同细胞自主研发的近百款目录型无血清培养基,适用于抗体蛋白表达、疫苗生产及细胞与基因治疗等多个领域。
时间:2023年09月08日
“中国智造”无血清培养基 倍谙基研究说
Metabolic reprogramming and alteration of the redox state in hyper-productive MDCK cells for influenza a virus production高产流感病毒的MDCK细胞代谢重编程和氧化状态改变
本文发表于:Biologicals, 2022, 80: 35-42
摘要
流感病毒感染往往引起细胞生理代谢和基因表达谱的巨大变化,包括代谢重编程、宿主关闭效应、天然免疫反应和细胞凋亡等。掌握细胞的病毒感染应激特征有利于了解细胞与病毒的相互作用并认识病毒的增殖机制,从而实现其扩增效率的合理调控。然而,目前的病毒感染应激研究主要针对流行病学和病毒学,通过比较病毒感染宿主生物体或肺组织的基因表达应激来探究可能的抗病毒药物靶点。对于流感疫苗生产细胞系的病毒感染应激特征的认识十分匮乏。因此,本文通过研究高产MDCK细胞被病毒感染后的生理状态、物质能量代谢以及相关基因表达,探究高效生产病毒的分子机制,为高产细胞株筛选与改造及流感病毒疫苗高效工业化生产工艺的理性设计提供科学的指导。
关键数据解读

图1 高产流感病毒的MDCK克隆细胞的生长和病毒生产能力
高产细胞克隆H1能够稳定连续传代,20天平均比生长速率达0.95±0.06 d-1,有利于实现大规模培养,且其细胞直径略大于母本细胞P,培养后期的细胞凋亡水平低,细胞活性和活细胞密度的维持能力均较好。此外,高产细胞H1对两株H9N2流感病毒株, A/Chicken/Guangdong/SS/94(H9N2)(SS株)和A/Chicken/Guangxi/SIC6/2013(H9N2) (SIC6株)的病毒HA滴度和单细胞产毒能力(Specific virus yield, SVY)始终高于母本细胞P。本课题组曾将母本细胞P进行悬浮适应和工艺优化,在生物反应器中接种毒株SS的SVY为13×103 virions/cell,与本文未经驯化的母本细胞产毒量(15.18±4.28×103 virions/cell)相当,而高产克隆H1的SVY约为其两。同时,高产克隆H1的SIC6毒株产毒能力达37.88×103 virions/cell,是目前采用MDCK细胞在基础培养基中生产流感病毒的最高单细胞产毒量,甚至高于绝大部分优化后的工艺表现。因此,该高产细胞H1未来在流感病毒生产中具有较高的应用价值。

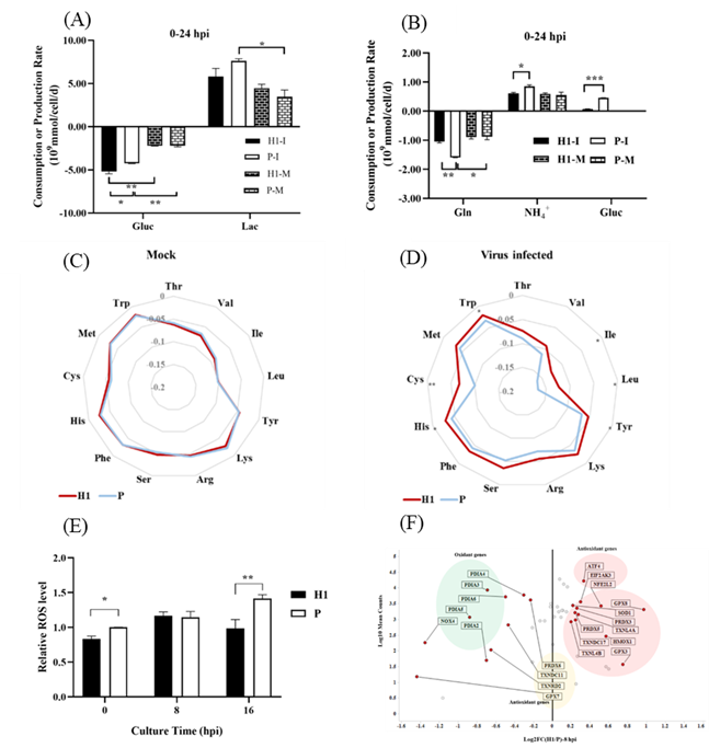
图2 高产流感病毒的MDCK克隆的病毒感染代谢重编程与氧化应激
研究结果显示,两株MDCK细胞在产毒期的葡萄糖和氨基酸代谢水平均显著高于未接毒的MDCK组细胞,这与前人在不同个体或组织中发现的现象类似。病毒感染引起的糖与氨基酸的消耗增加、有氧糖酵解比例提高,一方面缓解由病毒感染破坏线粒体结构后导致的胞内ATP供应不足,另一方面通过糖酵解和氨基酸代谢为病毒核酸、蛋白和膜结构的合成提供前体。此外,谷氨酰胺作为谷胱甘肽和氨基葡萄糖的前体,在对抗细胞氧化应激和调节细胞自噬起重要作用。
进一步对比病毒感染后高产克隆细胞H1和母本细胞P的代谢重编程和胞内氧化应激情况,结果显示,高产细胞H1的糖耗显著高于P,但其乳酸生成少,且Ylac/Gluc较低,说明感染后的H1细胞消耗的葡萄糖更多地进入了TCA循环,这与H1较强的线粒体功能吻合。而TCA循环流量的增加不仅能够产生大量的ATP,其中间化合物还是各种脂肪酸和氨基酸的前体,如乙酰辅酶A能够作为脂肪酸合成的前体促进脂筏的形成,从而有利于病毒的包装。
不同于葡萄糖代谢情况,高产细胞H1的氨基酸消耗速率显著低于母本细胞P,且其消耗单位谷氨酰胺的氨产率YNH4+/gln较低。NH4+可用于嘌呤和嘧啶的合成,为核苷酸、RNA、DNA 和NAD提供前体。因此,较低的YNH4+/gln可能意味着在病毒RNA合成过程中大量的NH4+被用于合成胞内嘌呤和嘧啶的底物。母本细胞P的高氨基酸消耗可能用于三个方面,(1)病毒蛋白的合成和子代病毒的释放;(2)宿主蛋白的合成,包括抗病毒效应、抗凋亡途径等;(3)补充TCA循环和能量代谢。然而,母本细胞P大量消耗的半胱氨酸、亮氨酸和异亮氨酸等氨基酸均为A型流感病毒组成中含量最低的氨基酸种类,结合P细胞较强的内质网压力和抗病毒蛋白的表达,可以推测其氨基酸消耗更可能用于宿主蛋白合成和物质能量代谢补充,而非子代病毒的合成。
此外,本研究表明病毒感染引起了两株细胞ROS的提高,但由于H1细胞中与ROS生成和移除相关酶或通路的表达均有利于下调胞内的ROS水平,因此在被病毒感染16 h后,其ROS水平发生了回落,而P细胞的ROS水平却持续升高,从而恶化胞内环境,并引起细胞大量死亡。在P细胞产毒过程中添加5 mmol/L的ROS抑制剂NAC(N-乙酰半胱氨酸)能够显著降低胞内ROS水平并相应地提高病毒产量。

图3 高产细胞的代谢与氧化应激特征机理示意图
综上,病毒感染能够引起细胞的代谢重编程和氧化应激,而高产细胞产毒期的高葡萄糖代谢以及较强的线粒体与能量代谢功能有利于缓解由病毒感染引起的线粒体损伤,从而使消耗的葡萄糖更多地流向TCA和能量代谢通路,为胞内病毒的大量增殖提供更多的物质能量保障;而其较低的内质网压力、较少的氨基酸消耗和较好的ROS水平维持能力,提示H1细胞的蛋白质加工压力小,能为病毒扩增减少障碍的同时也减轻细胞自身的负担,从而使得H1细胞既能高效生产流感病毒,还能够保证细胞自身的存活。
总结
本文揭示了高产MDCK细胞在流感病毒感染后的高葡萄糖与能量代谢特征、低宿主蛋白加工压力引起的低氨基酸代谢重编程特征以及较强氧化应激调节能力特征。这些特征可为理性的高产细胞株筛选和改造指明方向,同时为未来开发并建立基于MDCK细胞大规模高密度培养技术的流感病毒疫苗高效生产工艺提供科学指导。
文献索引:
Qian Ye, Xuping Liu, Yuxiang Wan, Wen-Song Tan, Liang Zhao. Metabolic reprogramming and alteration of the redox state in hyper-productive MDCK cells for influenza a virus production. Biologicals, 2022, 80: 35-42
本文已收录于倍谙基
《细胞培养工程精选论文集》
(2022年-2023年7月)

倍谙基拥有专业的技术服务团队,为广大生物制药企业提供从细胞培养工艺开发与优化、培养基配方设
计到培养基加工制造的高品质一站式服务。如有任何问题,请点击留言,我们将会尽快回复您。
您也可以致电
+86-21-68582660